在自动化行业中,直线运动模组一直以来是用量最为庞大的一类电动执行单元。随着自动化装备的智能化程度的要求不断提升,新一代智能电缸因其一体化的结构,优良的控制特性和综合性能,将给自动化装备产业带来新的便利和价值。
什么是智能电缸?
智能电缸是集合了智能化伺服和驱控系统的电动执行单元。
和传统的组合型的直线模组相比,智能电缸是机电一体化,高度集成的智能型电动执行单元。不仅能实现精确的定位和移载,更重要的是其对伺服和控制进行了优化,使得智能电缸在精度控制,运动特性,精密力控,安全性等方面比传统“直线模组+伺服电机”的方式有着更卓越的性能。
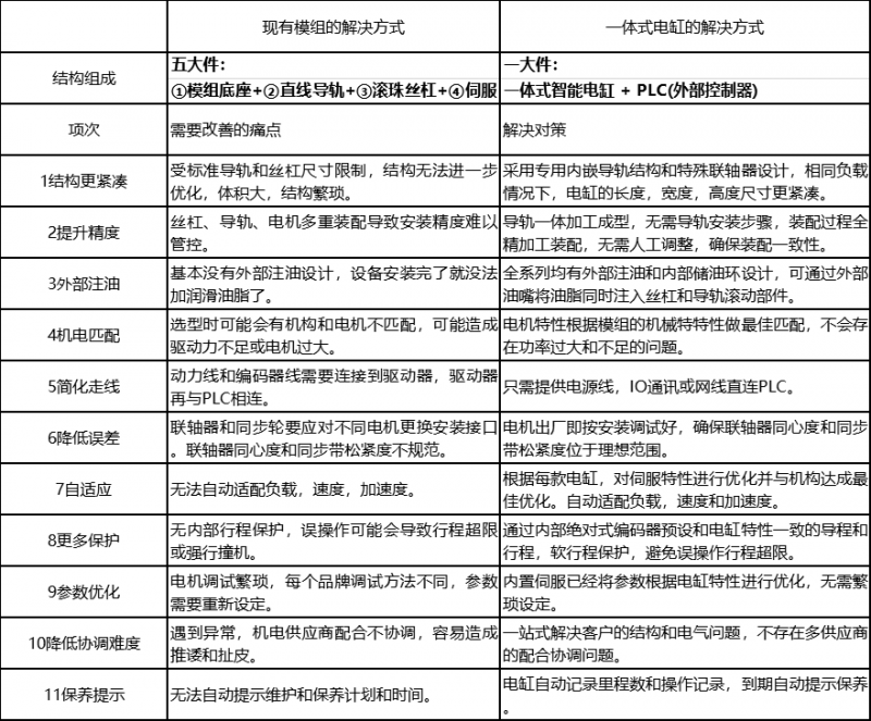
传统模组的构成:①模组底座+②直线导轨+③滚珠丝杠+④伺服电机+⑤伺服驱动器 + PLC(外部控制器)
一体式智能电缸的构成:①智能电缸 + PLC(外部控制器)

银光VINEX:不需要外置驱动器的新型智能电缸
VINEX是银光着力打造的智能电缸新系列。VINEX采用银光一体式内嵌型导轨结构,将伺服电机,伺服驱控模块集成于电缸内部。通过PC端控制软件VINKO Motion可以对电缸进行设定和配置。
Vinex 推出有Vinex S系列和Vinex Q系列。
Vinex S系列为点位脉冲型电缸。可兼容PIO定位模式,脉冲模式和485通讯模式。Vinex Q系列为总线型电缸,可通过EtherCAT总线,实现与PLC的通讯控制,实现多轴联机和总线控制。

VINEX智能电缸的主要优势有:
节省空间和成本
一体式结构:一体式结构不仅提升了产品的重复定位精度和行走直线度,也大幅减少了电缸的外部尺寸,使得电缸结构更为紧凑。
无需外置驱动器:Vinex采用驱动控制集成设计,无需外置驱动器,通过电源线和通讯线缆即可驱动电缸。节省设备空间,大幅简化走线和布线的成本。
无需位置传感器:Vinex内置绝对式编码器,兼具内部原点和软限位控制,即时断电也不会丢失数据。
使用更简单,更智能化
点位预定义:通过VINKO Motion控制软件可以预先设定运动点表,定义各点位的位置坐标,运行速度,加速度,减速度和定位宽度,通过PIO信号,即可便捷对电缸进行控制。总线型可通过PLC直接将坐标值或定位编号发送给电缸,对电缸进行定位控制。
拖动示教功能:通过控制软件界面,可实现图形化拖动示教功能,设定运动点位和参数。
运动参数自动优化:可根据负载自动优化伺服运动参数,抑制抖动和噪音,让电缸达到最佳运动状态。
过载过速保护:通过对每一款电缸进行负载,速度,加速度的限定,避免使用过程中的超载和超速现象。
自动保养提示
保养提示功能:可设定设备里程保养计划,提醒用户及时加注油脂,防止电缸在无油状态下运行,延长使用寿命。
现有普通伺服模组和智能电缸的对比




