1、市场增幅及预判
叉式移动机器人(AGV/AMR)是在叉车上加载各种导引技术,构建地图算法,辅以避障安全技术,实现叉车的无人化作业。随着行业对自动化搬运的要求越来越高,近两年,融合了堆垛功能与自动化导向搬运的叉式移动机器人受到应用企业青睐。
据中国移动机器人(AGV)产业联盟数据、新战略移动机器人产业研究所统计,2020年中国叉式移动机器人(含视觉导航)销量达5000台,较之于2019年的2700台增长幅度为85%,市场规模约为17亿元,较之于2019年增长31%,其中激光反射板产品约为3400台。

图表1:2015-2020中国叉式移动机器人市场销售规模及增长率(单位亿元)

图表2:2015-2020中国叉式移动机器人市场销售数量及增长率(单位台)
(说明:2020年度,叉式移动机器人主要增长的部分,包含了小叉车类别及各种新型定制化叉式移动机器人。)
关于叉式移动机器人未来的想象空间,可以从人工叉车的存量替代角度来看,我国是世界第一大叉车生产国和消费市场,根据中国工程机械工业协会数据显示,2020年工业车辆合计销售量是800,239台,与2019年的608,341台相比,增长31.54%,其中,国内销售量是618,581台,与2019年的455,516台相比,增长35.80%,出口销售量是181,658台,与2019年的152,825台相比,增长18.87%,国内销量增速高于出口销量增速。2020年度,叉式移动机器人与人工叉车市场的占比不到0.6%,潜在的替代空间巨大。
2、市场格局及应用特点
我国叉式移动机器人(AGV/AMR)在2014年之前市场仅有数家企业在销售,2014之后,叉式移动机器人(AGV/AMR)企业雨后春笋,诸多企业纷纷切入市场。据中国移动机器人(AGV)产业联盟数据、新战略机器人产业研究所统计,目前国内叉式移动机器人(AGV/AMR)厂商超过55家,这其中包括传统AGV厂商、传统叉车厂商、物流集成商及仓储机器人企业等,而企业属性的不同导致各家有不同的考量,在市场竞争中也各有其优劣势。

图表3:叉车AGV市场主要企业类型分布

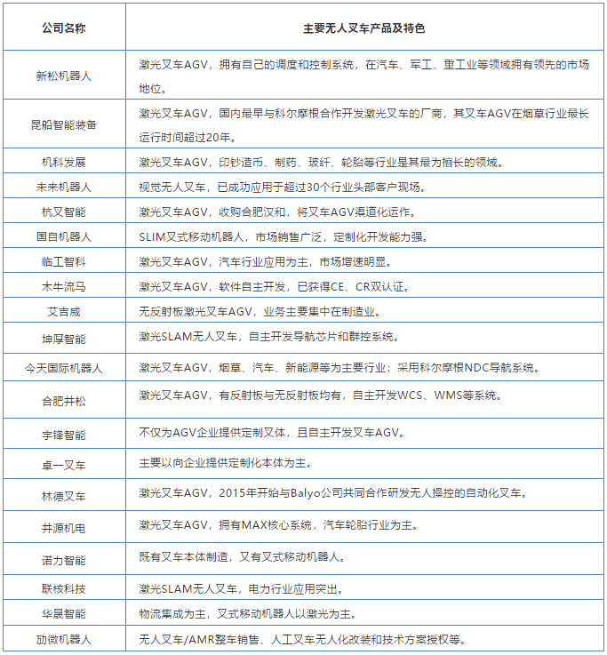
图表4:国内主流叉车AGV/AMR厂商
(除上表外,极智嘉、快仓、海康、蓝芯等仓储机器人企业也拥有自主品牌的叉式移动机器人)
按照其产品特性,目前叉式移动机器人(AGV/AMR)应用较多的场景为高位仓库、库外收货区、产线转运。因此,目前也主要是应用在制造业中,在生产制造中,叉式移动机器人(AGV/AMR)能够在多个生产环节完成对接,在生产线、仓库等多样生产场景,根据进出口、生产线、上下线、装配线、传输线、车站、货架、操作点等不同需求,实现多种功能。但因为制造业场景的多样化发展及对精益生产要求的提高,叉车AGV也面临着一些挑战。
近些年,由于市场需求的推动及大批企业的进入,叉式移动机器人(AGV/AMR)的技术已经在不断走向成熟,而随着当前人工智能等技术的不断进步,无人叉车也开始朝着更加智能化的方向发展。业内正在尝试将将人工智能技术应用于叉式移动机器人(AGV/AMR),以提高驾驶安全、工作效率和降低保养维修费用等运营费用,实现更全面、准确的数据采集和分析应用,进而实现与其他物流设备、仓储设备之间的互联,从单一产品走向系统化应用,实现整体优化。
在具体的产品方面,尽管目前市场仍旧反射板激光叉车AGV应用为主,但激光SLAM叉车应用开始逐渐增多,2020年包括仙工智能、CSG华晓、海康机器人、迦智科技、旷视科技等企业都纷纷推出了相关新品,极智嘉、国自机器人、快仓智能、坤厚智能、艾吉威、联核科技等企业也均有基于激光SLAM导航的叉车式AGV产品,凌鸟智能、海豚之星均以小叉车为主。
此外,视觉导航的叉式移动机器人同样值得关注,未来机器人就是相关领域的代表企业,专注于视觉导航技术,应用领域也有大规模推进。当然,SLAM技术虽然目前自主化程度高,但是应用相对于反射板导航来说不够成熟,在稳定性及精度方面也有一些差距。事实上,不管是有反射板还是无反射板,都有其各自应用的优势及缺点,目前也有一些厂家正在将两者方式结合起来以适应不同环节对于定位导航的不同需求。而对于不同类型的叉式移动机器人 (AGV/AMR)产品来说,其实没有好与不好的区别,有的只是合不合适。
3、价格走向及趋势研判
产品价格方面,根据调研统计,2020年有反射板激光导航叉车AGV均价约在36万左右, SLAM叉车AGV/AMR均价约在18万元左右。
与2019年相比,叉式移动机器人(AGV/AMR)价格下降趋势明显,导致产品价格大幅度下降的原因一是市场应用范围的扩大,产品开始逐渐规模化应用后带来的成本下降,二是供应链体系的不断成熟,尤其是国产零部件的崛起,带动了叉式移动机器人(AGV/AMR)相关核心部件价格的下降;最后,市场入局者的增多,竞争加剧带来的价格战也是因素之一。而未来,伴随着规模化应用的进一步加速以及相关核心部件成本的下降,叉式移动机器人(AGV/AMR)机器人的价格还将继续下浮。



